Variant filtering

From raw variant calls to high-quality call sets

Per Unneberg

NBIS

15-Nov-2023

Variant filtering

Why we need to filter variants

Figure 1: Overlap in raw variant calls for different combinations of read mappers and variant callers.

Error rate of variant calls (SNPs and INDELs) largely unknown. Two major sources of error are

  1. erroneous realignment in low-complexity regions
  2. incomplete reference sequence
Figure 2: Overlap in filtered variant calls for different combinations of read mappers and variant callers

Li (2014)

Manual filtering sets thresholds on context statistics

Table 1: Key data filters (Table 3 Lou et al., 2021, p. 5974)
Category Filter Recommendation (examples)
General filters Base quality Recalibrate / <Q20
Mapping quality MAQ < 20 / improper pairs
Minimum depth and/ or number of individuals Varies; e.g. <50% individuals, <0.8X average depth
Maximum depth 1-2 sd above median depth
Duplicate reads Remove
Indels Realign reads / haplotype-based caller / exclude bases flanking indels
Overlapping sections of paired-­end reads Soft-clip to avoid double-counting
Filters on polymorphic sites \(p\)-value \(10^{-6}\)
SNPs with more than two alleles Filter; methods often assume bi-allelic sites
Minimum minor allele frequency (MAF) 1%-10% for some analyses (PCA/admixture/LD/\(\mathsf{F_{ST}}\))
Restricting analysis to a predefined site list List of global SNPs Use global call set for analyses requiring shared sites

Procedure

Look at annotations (context statistics) and set thresholds.

Example: filter all sites with MAF<1%

Guidelines? What guidelines?

GATK hard filters

However, because we want to help, we have formulated some generic recommendations that should at least provide a starting point for people to experiment with their data.

SNPs
QualByDepth (QD) < 2.0
RMSMappingQuality (MQ) < 40.0
FisherStrand (FS) > 60.0
StrandOddsRatio (SOR) > 3.0
MappingQualityRankSumTest (MQRankSum) < -12.5
ReadPosRankSumTest (ReadPosRankSum) < -8.0
Indels
QualByDepth (QD) < 2.0
ReadPosRankSum (ReadPosRankSumTest) < -20.0
InbreedingCoeff < -0.8
FisherStrand (FS) > 200.0
StrandOddsRatio (SOR) > 10.0

That said, you ABSOLUTELY SHOULD NOT expect to run these commands and be done with your analyses.

On RAD-seq filtering

… the effects of SNP filtering practices on population genetic inference have received much less attention

There Is No ‘Rule of Thumb’: Genomic Filter Settings for a Small Plant Population to Obtain Unbiased Gene Flow Estimates (Nazareno & Knowles, 2021)

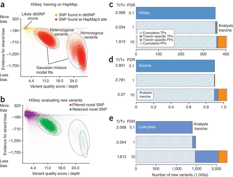
What about machine learning?

DePristo et al. (2011)

Variant Quality Score Recalibration

Motivation: look at context statistics and integrate over multiple dimensions

  • training data: subset of known variants (from validated resources, e.g. 1000 Genomes)
  • compile multiple statistics (allele depth, read count, quality, …)
  • fit Gaussian mixture model
  • reassign quality scores to variant call set

Caveat: database of known variants often not known for non-model organisms.

Filtering VCF with variant sites

Monkeyflower variants

bcftools stats variantsites.vcf.gz | grep "^SN"
SN  0   number of samples:  10
SN  0   number of records:  12673
SN  0   number of no-ALTs:  0
SN  0   number of SNPs: 10403
SN  0   number of MNPs: 0
SN  0   number of indels:   2291
SN  0   number of others:   0
SN  0   number of multiallelic sites:   1042
SN  0   number of multiallelic SNP sites:   210

Use vcftools to compile data to generate summary statistics

Plot and select thresholds

Mean depth and variant quality distribution

Code
vcf <- "variantsites.vcf.gz"
system(paste("vcftools --gzvcf", vcf, "--site-depth 2>/dev/null"))
data <- read.table("out.ldepth", header = TRUE)
x <- as.data.frame(table(data$SUM_DEPTH))
lower <- 0.8 * median(data$SUM_DEPTH)
upper <- median(data$SUM_DEPTH) + 1 * sd(data$SUM_DEPTH)
xupper <- ceiling(upper/100) * 100
ggplot(x, aes(x = as.numeric(as.character(Var1)), y = Freq)) + geom_line() + xlab("Depth") +
    ylab("bp") + xlim(0, xupper) + geom_vline(xintercept = lower, color = "red",
    size = 1.3) + geom_vline(xintercept = upper, color = "red", size = 1.3) + ggtitle("Example threshold: 0.8X median depth, median depth + 2sd")

Depth uneven. High coverage often repetitive sequence. Too low coverage will bias SNP calling due to undersampling of alleles.

Code
system(paste("vcftools --gzvcf", vcf, "--site-quality 2>/dev/null"))
data <- read.table("out.lqual", header = TRUE)
ggplot(subset(data, QUAL < 1000), aes(x = QUAL)) + geom_histogram(fill = "white",
    color = "black", bins = 50) + xlab("Quality value") + ylab("Count") + geom_vline(xintercept = 30,
    color = "red", size = 1.3) + ggtitle("Example threshold: Q30")

Filter variants with too low quality (Q30=0.001% chance of being wrong)

Missing data per individual and site

Code
system(paste("vcftools --gzvcf", vcf, "--missing-indv 2>/dev/null"))
data <- read.table("out.imiss", header = TRUE)
ggplot(data, aes(x = F_MISS, y = INDV)) + geom_point(size = 3) + ggtitle("Missing data per individual")

Missing number of sites per individual. Too many would indicate poor sample quality.

Code
system(paste("vcftools --gzvcf", vcf, "--missing-site 2>/dev/null"))
data <- read.table("out.lmiss", header = TRUE)
ggplot(data, aes(x = F_MISS)) + geom_histogram(fill = "white", color = "black", bins = 10) +
    xlab("F_MISS") + ylab("Count") + geom_vline(xintercept = 0.25, color = "red",
    size = 1.3) + ggtitle("Missing data per site: example threshold F_MISS=0.25")

Fraction missing calls per site. Could warrant separate filters when comparing populations (e.g., total missing 0.2, but population A has 0.1 missing, population B 0.4).

Minor allele frequency and heterozygosity

Code
system(paste("vcftools --gzvcf", vcf, "--freq2 --max-alleles 2 2>/dev/null"))
data <- read.table("out.frq", skip = 1)
colnames(data) <- c("CHROM", "POS", "N_ALLELES", "N_CHR", "FREQ1", "FREQ2")
data$MAF <- apply(data, 1, function(x) as.numeric(min(x[5], x[6])))
ggplot(data, aes(x = MAF)) + geom_histogram(fill = "white", color = "black", bins = 10) +
    xlab("MAF") + ylab("Count") + geom_vline(xintercept = 0.1, color = "red", size = 1.3) +
    ggtitle("Minor allele frequency: example threshold MAF=0.1")

56320471

n=12; mutations 0, 4, 5 (red) are singletons and would fail MAF<=0.1

Reasonable cutoff 0.05-0.1 for PCA, population structure.

But! Statistics based on diversity or the SFS should not be filtered on MAF

Code
system(paste("vcftools --gzvcf", vcf, "--het 2>/dev/null"))
data <- read.table("out.het", header = TRUE)
ggplot(data, aes(x = F, y = INDV)) + geom_point(size = 3) + ggtitle("Inbreeding coefficient")

  • F=0: Hardy-Weinberg Equilibrium
  • F>0: deficit of heterozygotes; inbreeding, Wahlund effect (population substructure), allele dropout
  • F<0: surplus of heterozygotes; could be sample contamination, poor sequence quality (mismapping)

Filtering VCF with invariant sites

Monkeyflower call set with invariant sites

bcftools stats allsites.vcf.gz | grep "^SN"
SN  0   number of samples:  10
SN  0   number of records:  10195
SN  0   number of no-ALTs:  9330
SN  0   number of SNPs: 429
SN  0   number of MNPs: 0
SN  0   number of indels:   134
SN  0   number of others:   0
SN  0   number of multiallelic sites:   62
SN  0   number of multiallelic SNP sites:   8

Filtering as before but excluding MAF, variant quality filters

Filtering on bam files

Motivation

Some organisms generate a lot of data…

Total variant file size: 7.4T!!!

Without invariant sites!

Solution: sequence masks

…it may be possible for more advanced users to achieve similar results with existing tools. For example, with the inclusion of a user-created “accessibility mask”, it should be possible to avoid the “missing sites” effect…

Spruce variant files, chromosome 1
48G     PA_chr01_10.vcf.gz
45G     PA_chr01_11.vcf.gz
51G     PA_chr01_12.vcf.gz
50G     PA_chr01_13.vcf.gz
45G     PA_chr01_14.vcf.gz
51G     PA_chr01_15.vcf.gz
51G     PA_chr01_16.vcf.gz
35G     PA_chr01_17.vcf.gz
49G     PA_chr01_1.vcf.gz
50G     PA_chr01_2.vcf.gz
52G     PA_chr01_3.vcf.gz
51G     PA_chr01_4.vcf.gz
54G     PA_chr01_5.vcf.gz
51G     PA_chr01_6.vcf.gz
37G     PA_chr01_7.vcf.gz
51G     PA_chr01_8.vcf.gz
47G     PA_chr01_9.vcf.gz

Coverage tracks and sequence masks

Coverage tracks and sequence masks

Coverage tracks and sequence masks

Coverage tracks and sequence masks

Coverage tracks and sequence masks

Coverage tracks and sequence masks

Coverage tracks and sequence masks

Coverage tracks and sequence masks

Filters and masks


Reference
Coverage mask
>LG4 LG4:12000001-12100000
GGACAATTACCCCCTCCGTTATGTTTCAGTCAATTTCATGTTTGACTTTTAGATTTTTAA
000000000011111111110000000000000011111111111000000000000110

Mask could also represent annotation features, such as exons, four-fold degenerate sites etc to be combined with coverage mask:


Reference
Coverage mask
Exons

Combined
>LG4 LG4:12000001-12100000
GGACAATTACCCCCTCCGTTATGTTTCAGTCAATTTCATGTTTGACTTTTAGATTTTTAA
111111111100000000001111111111111100000000000111111111111001
111110000000000000000000000000111111111100000000001111111111

111111111100000000001111111111111111111100000111111111111111

Use with vcftools --mask to restrict analyses to certain positions.

NB! Here 0 is a position that is unmasked, >0 masked

Bibliography

DePristo, M. A., Banks, E., Poplin, R., Garimella, K. V., Maguire, J. R., Hartl, C., Philippakis, A. A., del Angel, G., Rivas, M. A., Hanna, M., McKenna, A., Fennell, T. J., Kernytsky, A. M., Sivachenko, A. Y., Cibulskis, K., Gabriel, S. B., Altshuler, D., & Daly, M. J. (2011). A framework for variation discovery and genotyping using next-generation DNA sequencing data. Nature Genetics, 43(5), 491–498. https://doi.org/10.1038/ng.806
Korunes, K. L., & Samuk, K. (2021). Pixy: Unbiased estimation of nucleotide diversity and divergence in the presence of missing data. Molecular Ecology Resources, 21(4), 1359–1368. https://doi.org/10.1111/1755-0998.13326
Li, H. (2014). Toward better understanding of artifacts in variant calling from high-coverage samples. Bioinformatics, 30(20), 2843–2851. https://doi.org/10.1093/bioinformatics/btu356
Lou, R. N., Jacobs, A., Wilder, A. P., & Therkildsen, N. O. (2021). A beginner’s guide to low-coverage whole genome sequencing for population genomics. Molecular Ecology, 30(23), 5966–5993. https://doi.org/10.1111/mec.16077
Nazareno, A. G., & Knowles, L. L. (2021). There Is No Rule of Thumb: Genomic Filter Settings for a Small Plant Population to Obtain Unbiased Gene Flow Estimates. Frontiers in Plant Science, 12. https://www.frontiersin.org/articles/10.3389/fpls.2021.677009
Talla, V., Soler, L., Kawakami, T., Dincă, V., Vila, R., Friberg, M., Wiklund, C., & Backström, N. (2019). Dissecting the Effects of Selection and Mutation on Genetic Diversity in Three Wood White (Leptidea) Butterfly Species. Genome Biology and Evolution, 11(10), 2875–2886. https://doi.org/10.1093/gbe/evz212